Get the free California Work Opportunity and Responsibility for Kids ...
Show details
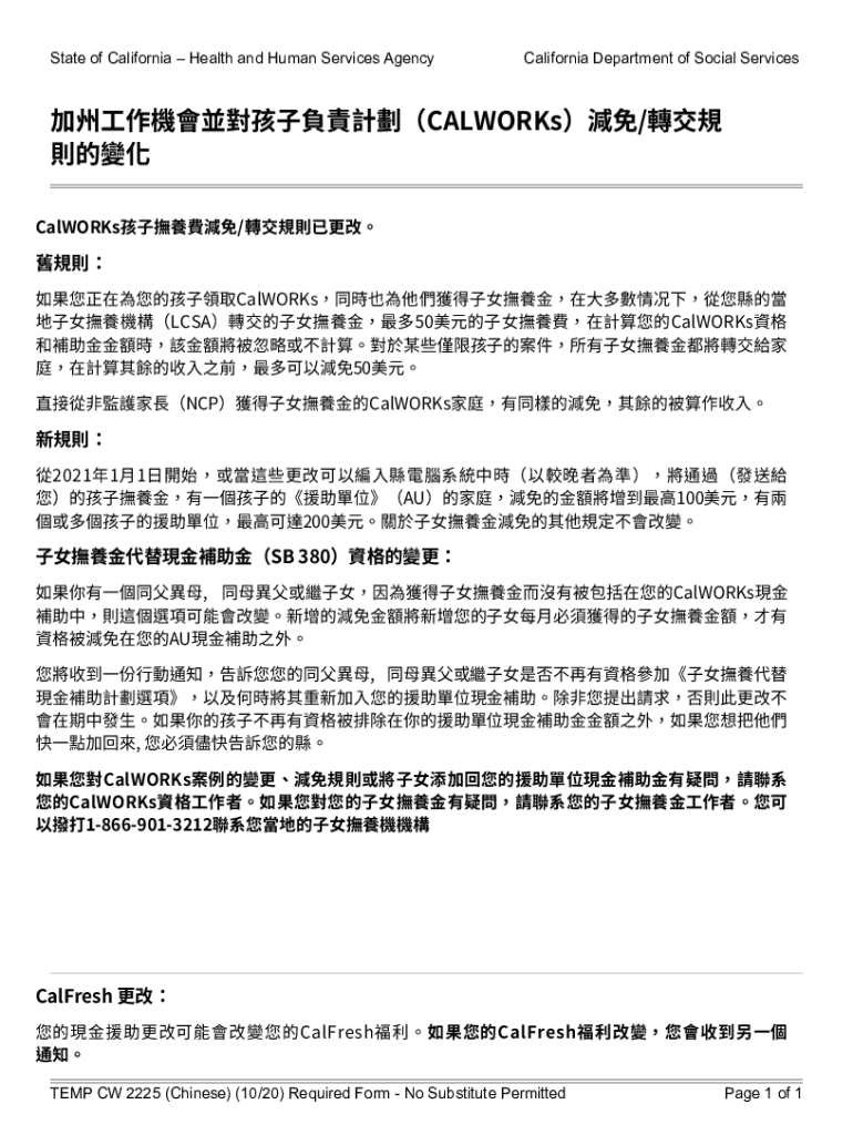
State of California Health and Human Services Agency California Department of Social ServicesCALWORKs/ Gasworks/Gasworks LCSA50CalWORKs
We are not affiliated with any brand or entity on this form
Get, Create, Make and Sign california work opportunity and
Edit your california work opportunity and form online
Type text, complete fillable fields, insert images, highlight or blackout data for discretion, add comments, and more.
Add your legally-binding signature
Draw or type your signature, upload a signature image, or capture it with your digital camera.
Share your form instantly
Email, fax, or share your california work opportunity and form via URL. You can also download, print, or export forms to your preferred cloud storage service.
Editing california work opportunity and online
To use our professional PDF editor, follow these steps:
1
Create an account. Begin by choosing Start Free Trial and, if you are a new user, establish a profile.
2
Upload a file. Select Add New on your Dashboard and upload a file from your device or import it from the cloud, online, or internal mail. Then click Edit.
3
Edit california work opportunity and. Add and replace text, insert new objects, rearrange pages, add watermarks and page numbers, and more. Click Done when you are finished editing and go to the Documents tab to merge, split, lock or unlock the file.
4
Get your file. When you find your file in the docs list, click on its name and choose how you want to save it. To get the PDF, you can save it, send an email with it, or move it to the cloud.
With pdfFiller, it's always easy to work with documents.
Uncompromising security for your PDF editing and eSignature needs
Your private information is safe with pdfFiller. We employ end-to-end encryption, secure cloud storage, and advanced access control to protect your documents and maintain regulatory compliance.
How to fill out california work opportunity and
How to fill out california work opportunity and
01
Obtain the California Work Opportunity form from the official website or your employer.
02
Fill in personal information such as name, address, and social security number.
03
Provide details about your work history and qualifications.
04
Answer any additional questions or provide any required documentation.
05
Review the form for accuracy and completeness before submitting it.
Who needs california work opportunity and?
01
Individuals seeking employment in California who are eligible for work opportunity programs.
02
Employers in California who want to provide opportunities for individuals from disadvantaged backgrounds.
Fill
form
: Try Risk Free
For pdfFiller’s FAQs
Below is a list of the most common customer questions. If you can’t find an answer to your question, please don’t hesitate to reach out to us.
Where do I find california work opportunity and?
It's simple with pdfFiller, a full online document management tool. Access our huge online form collection (over 25M fillable forms are accessible) and find the california work opportunity and in seconds. Open it immediately and begin modifying it with powerful editing options.
How do I edit california work opportunity and in Chrome?
Get and add pdfFiller Google Chrome Extension to your browser to edit, fill out and eSign your california work opportunity and, which you can open in the editor directly from a Google search page in just one click. Execute your fillable documents from any internet-connected device without leaving Chrome.
How do I edit california work opportunity and on an Android device?
You can. With the pdfFiller Android app, you can edit, sign, and distribute california work opportunity and from anywhere with an internet connection. Take use of the app's mobile capabilities.
What is california work opportunity and?
California work opportunity tax credit (WOTC) is a federal tax credit available to employers who hire individuals from certain target groups.
Who is required to file california work opportunity and?
Employers in California who hire individuals from target groups specified by the WOTC program may be eligible to file for the tax credit.
How to fill out california work opportunity and?
Employers can fill out Form 8850 to apply for the WOTC program and claim the tax credit.
What is the purpose of california work opportunity and?
The purpose of the WOTC program is to encourage employers to hire individuals from target groups who face barriers to employment.
What information must be reported on california work opportunity and?
Employers must report information on the newly hired employee, their eligibility from a target group, and other relevant details.
Fill out your california work opportunity and online with pdfFiller!
pdfFiller is an end-to-end solution for managing, creating, and editing documents and forms in the cloud. Save time and hassle by preparing your tax forms online.
California Work Opportunity And is not the form you're looking for?Search for another form here.
Relevant keywords
Related Forms
If you believe that this page should be taken down, please follow our DMCA take down process
here
.
This form may include fields for payment information. Data entered in these fields is not covered by PCI DSS compliance.