Form preview

Get the free MIREC Appeals

Get Form
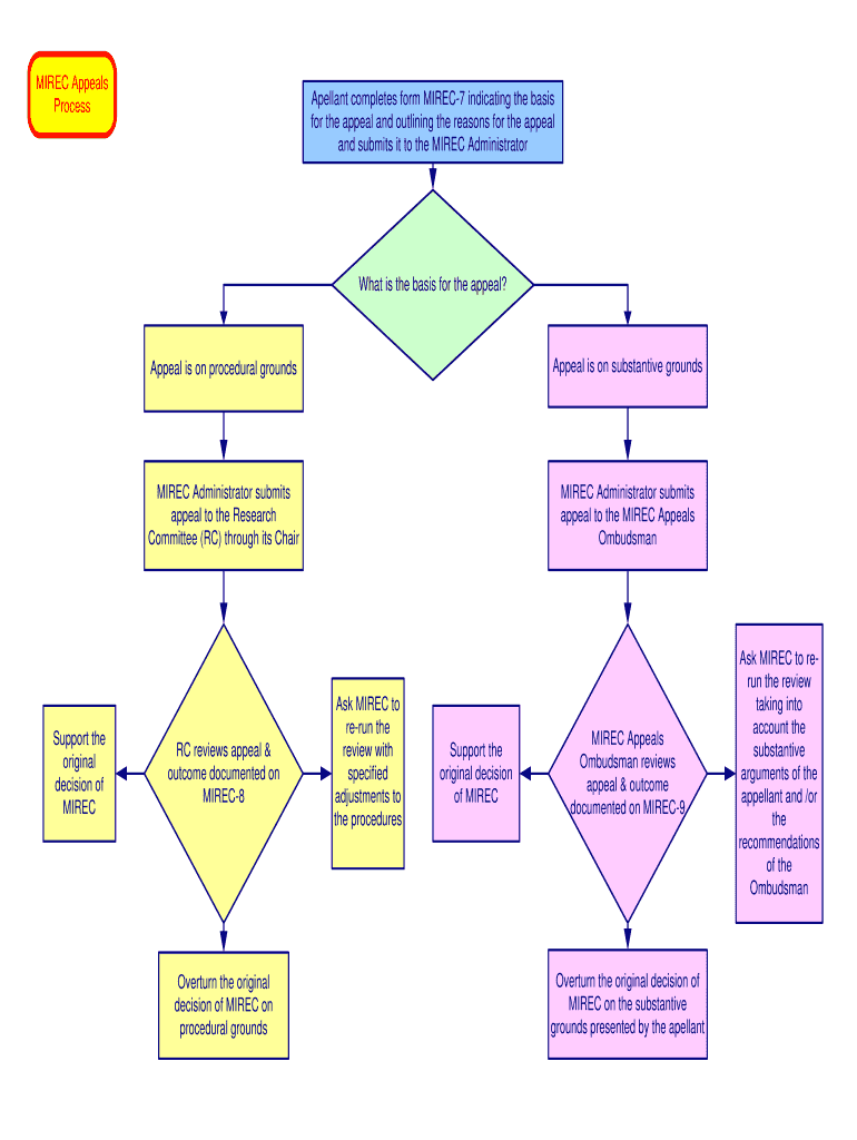
MIRED Appeals ProcessApellant completes form MIREC7 indicating the basis for the appeal and outlining the reasons for the appeal and submits it to the MIRED AdministratorWhat is the basis for the
We are not affiliated with any brand or entity on this form

Get, Create, Make and Sign mirec appeals

Edit
Edit your mirec appeals form online
Type text, complete fillable fields, insert images, highlight or blackout data for discretion, add comments, and more.
Add
Add your legally-binding signature
Draw or type your signature, upload a signature image, or capture it with your digital camera.
Share
Share your form instantly
Email, fax, or share your mirec appeals form via URL. You can also download, print, or export forms to your preferred cloud storage service.

How to edit mirec appeals online

9.5
Ease of Setup
pdfFiller User Ratings on G2
9.0
Ease of Use
pdfFiller User Ratings on G2
Here are the steps you need to follow to get started with our professional PDF editor:
1
Log in. Click Start Free Trial and create a profile if necessary.
2
Upload a document. Select Add New on your Dashboard and transfer a file into the system in one of the following ways: by uploading it from your device or importing from the cloud, web, or internal mail. Then, click Start editing.
3
Edit mirec appeals. Text may be added and replaced, new objects can be included, pages can be rearranged, watermarks and page numbers can be added, and so on. When you're done editing, click Done and then go to the Documents tab to combine, divide, lock, or unlock the file.
4
Save your file. Select it in the list of your records. Then, move the cursor to the right toolbar and choose one of the available exporting methods: save it in multiple formats, download it as a PDF, send it by email, or store it in the cloud.
With pdfFiller, it's always easy to work with documents.

Uncompromising security for your PDF editing and eSignature needs

Your private information is safe with pdfFiller. We employ end-to-end encryption, secure cloud storage, and advanced access control to protect your documents and maintain regulatory compliance.
GDPR
AICPA SOC 2
PCI
HIPAA
CCPA
FDA

How to fill out mirec appeals

Illustration

How to fill out mirec appeals

01
To fill out mirec appeals, follow these steps:
02
Start by downloading the mirec appeals form from the official website.
03
Read the instructions on the form carefully to understand the requirements and the information you need to provide.
04
Fill out the form with accurate and complete information.
05
Double-check all the details to ensure there are no errors or omissions.
06
Attach any supporting documents or evidence that may be required.
07
Review the completed form and all attachments to make sure everything is in order.
08
Submit the filled-out form and supporting documents to the relevant authority as per the instructions provided.
09
Wait for a response from the authority regarding your mirec appeal.
10
Follow up with the authority if necessary, providing any additional information or documentation they may request.
11
Keep copies of all submitted documents and correspondence for your records.

Who needs mirec appeals?

01
Mirec appeals are needed by individuals or organizations who wish to contest a decision made by the Mirec authority.
02
This may include individuals who have been denied a certain benefit or service, or organizations facing penalties or fines imposed by the Mirec authority.
03
Mirec appeals provide an opportunity to present additional information or arguments to potentially reverse or modify the original decision.
Fill form : Try Risk Free
Users Most Likely To Recommend - Summer 2025
Grid Leader in Small-Business - Summer 2025
High Performer - Summer 2025
Regional Leader - Summer 2025
Easiest To Do Business With - Summer 2025
Best Meets Requirements- Summer 2025
Rate the form
4.8
Satisfied
33 Votes

For pdfFiller’s FAQs

Below is a list of the most common customer questions. If you can’t find an answer to your question, please don’t hesitate to reach out to us.

Using pdfFiller with Google Docs allows you to create, amend, and sign documents straight from your Google Drive. The add-on turns your mirec appeals into a dynamic fillable form that you can manage and eSign from anywhere.
You certainly can. You can quickly edit, distribute, and sign mirec appeals on your iOS device with the pdfFiller mobile app. Purchase it from the Apple Store and install it in seconds. The program is free, but in order to purchase a subscription or activate a free trial, you must first establish an account.
Install the pdfFiller app on your iOS device to fill out papers. Create an account or log in if you already have one. After registering, upload your mirec appeals. You may now use pdfFiller's advanced features like adding fillable fields and eSigning documents from any device, anywhere.
MIREC appeals refer to appeals filed regarding the Michigan Renewable Energy Credit (MIREC) program.
Any entity or individual participating in the MIREC program may be required to file appeals.
MIREC appeals can be filled out by submitting the necessary forms and documentation to the relevant authorities.
The purpose of MIREC appeals is to challenge decisions or rulings made within the MIREC program.
MIREC appeals must include relevant details, such as the issue being appealed, supporting evidence, and contact information.
Fill out your mirec appeals online with pdfFiller!

pdfFiller is an end-to-end solution for managing, creating, and editing documents and forms in the cloud. Save time and hassle by preparing your tax forms online.

Get started now
Form preview
If you believe that this page should be taken down, please follow our DMCA take down process here .
This form may include fields for payment information. Data entered in these fields is not covered by PCI DSS compliance.