
Get the free 110042243970 Facility BrownfieldsSite Evanston Wyoming ...
Show details
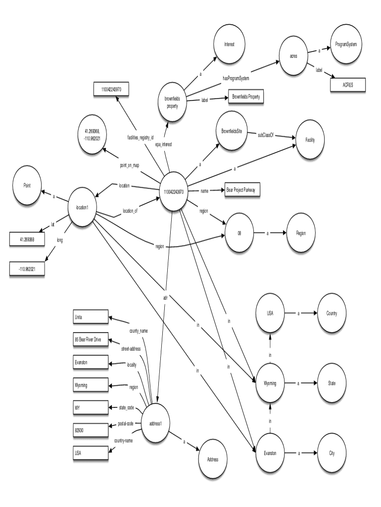
InterestProgramSystem aacreslabelahasProgramSystem ACRES110042243970 brownfield property41.269368, 110.962021Brownfields PropertylabelBrownfieldsSite facilities_registry_idsubClassOfFacilityepa_interest
We are not affiliated with any brand or entity on this form
Get, Create, Make and Sign 110042243970 facility brownfieldssite evanston

Edit your 110042243970 facility brownfieldssite evanston form online
Type text, complete fillable fields, insert images, highlight or blackout data for discretion, add comments, and more.

Add your legally-binding signature
Draw or type your signature, upload a signature image, or capture it with your digital camera.

Share your form instantly
Email, fax, or share your 110042243970 facility brownfieldssite evanston form via URL. You can also download, print, or export forms to your preferred cloud storage service.
Editing 110042243970 facility brownfieldssite evanston online
To use our professional PDF editor, follow these steps:
1
Log in. Click Start Free Trial and create a profile if necessary.
2
Upload a document. Select Add New on your Dashboard and transfer a file into the system in one of the following ways: by uploading it from your device or importing from the cloud, web, or internal mail. Then, click Start editing.
3
Edit 110042243970 facility brownfieldssite evanston. Rearrange and rotate pages, add and edit text, and use additional tools. To save changes and return to your Dashboard, click Done. The Documents tab allows you to merge, divide, lock, or unlock files.
4
Save your file. Choose it from the list of records. Then, shift the pointer to the right toolbar and select one of the several exporting methods: save it in multiple formats, download it as a PDF, email it, or save it to the cloud.
With pdfFiller, it's always easy to work with documents.
Uncompromising security for your PDF editing and eSignature needs
Your private information is safe with pdfFiller. We employ end-to-end encryption, secure cloud storage, and advanced access control to protect your documents and maintain regulatory compliance.
How to fill out 110042243970 facility brownfieldssite evanston

How to fill out 110042243970 facility brownfieldssite evanston
01
To fill out 110042243970 facility brownfieldssite evanston, follow these steps:
02
Start by gathering all the necessary information related to the facility brownfieldssite in Evanston.
03
Ensure you have the correct form or template for filling out the facility brownfieldssite evaluation.
04
Begin by entering the basic details of the facility, such as its address, name, and contact information.
05
Provide a description of the brownfieldssite, including its current condition and any known environmental issues or contamination.
06
Include any relevant history or previous actions taken regarding the brownfieldssite, such as cleanup efforts or remediation plans.
07
Specify the purpose or intended use of the brownfieldssite and any proposed redevelopment plans.
08
Attach any supporting documentation or reports that may be required as part of the evaluation process.
09
Review and double-check all the provided information to ensure accuracy and completeness.
10
Submit the filled-out facility brownfieldssite evaluation form through the designated submission method or to the appropriate regulatory agency.
11
Keep copies of the submitted form and any accompanying documents for your records.
Who needs 110042243970 facility brownfieldssite evanston?
01
Anyone who is involved in the evaluation, assessment, or redevelopment process of the 110042243970 facility brownfieldssite in Evanston may need to fill out this form.
02
This can include property owners, developers, environmental consultants, government agencies, or any other relevant stakeholders.
03
Filling out the facility brownfieldssite evaluation form is necessary to gather comprehensive information about the brownfieldssite and make informed decisions regarding its future use or redevelopment plans.
04
The evaluation helps identify any potential environmental risks or contamination issues that need to be addressed and ensures compliance with relevant regulatory requirements.
Fill
form
: Try Risk Free
For pdfFiller’s FAQs
Below is a list of the most common customer questions. If you can’t find an answer to your question, please don’t hesitate to reach out to us.
How do I edit 110042243970 facility brownfieldssite evanston straight from my smartphone?
The easiest way to edit documents on a mobile device is using pdfFiller’s mobile-native apps for iOS and Android. You can download those from the Apple Store and Google Play, respectively. You can learn more about the apps here. Install and log in to the application to start editing 110042243970 facility brownfieldssite evanston.
How do I edit 110042243970 facility brownfieldssite evanston on an iOS device?
Yes, you can. With the pdfFiller mobile app, you can instantly edit, share, and sign 110042243970 facility brownfieldssite evanston on your iOS device. Get it at the Apple Store and install it in seconds. The application is free, but you will have to create an account to purchase a subscription or activate a free trial.
How do I complete 110042243970 facility brownfieldssite evanston on an iOS device?
In order to fill out documents on your iOS device, install the pdfFiller app. Create an account or log in to an existing one if you have a subscription to the service. Once the registration process is complete, upload your 110042243970 facility brownfieldssite evanston. You now can take advantage of pdfFiller's advanced functionalities: adding fillable fields and eSigning documents, and accessing them from any device, wherever you are.
What is 110042243970 facility brownfieldssite evanston?
110042243970 facility brownfieldssite evanston is a facility located in Evanston that has been designated as a brownfield site.
Who is required to file 110042243970 facility brownfieldssite evanston?
The owner or operator of the facility is required to file 110042243970 facility brownfieldssite evanston.
How to fill out 110042243970 facility brownfieldssite evanston?
To fill out 110042243970 facility brownfieldssite evanston, one must provide information about the facility's environmental history, current status, and any plans for remediation or redevelopment.
What is the purpose of 110042243970 facility brownfieldssite evanston?
The purpose of 110042243970 facility brownfieldssite evanston is to track and manage the environmental issues at the brownfield site, and to ensure proper cleanup and redevelopment.
What information must be reported on 110042243970 facility brownfieldssite evanston?
Information such as the facility's address, environmental assessment reports, cleanup plans, and any regulatory approvals must be reported on 110042243970 facility brownfieldssite evanston.
Fill out your 110042243970 facility brownfieldssite evanston online with pdfFiller!
pdfFiller is an end-to-end solution for managing, creating, and editing documents and forms in the cloud. Save time and hassle by preparing your tax forms online.

110042243970 Facility Brownfieldssite Evanston is not the form you're looking for?Search for another form here.
Relevant keywords
Related Forms
If you believe that this page should be taken down, please follow our DMCA take down process
here
.
This form may include fields for payment information. Data entered in these fields is not covered by PCI DSS compliance.