Get the free dpi.wi.govwisedata-elementsGenderWisconsin Department of Public Instruction
Show details
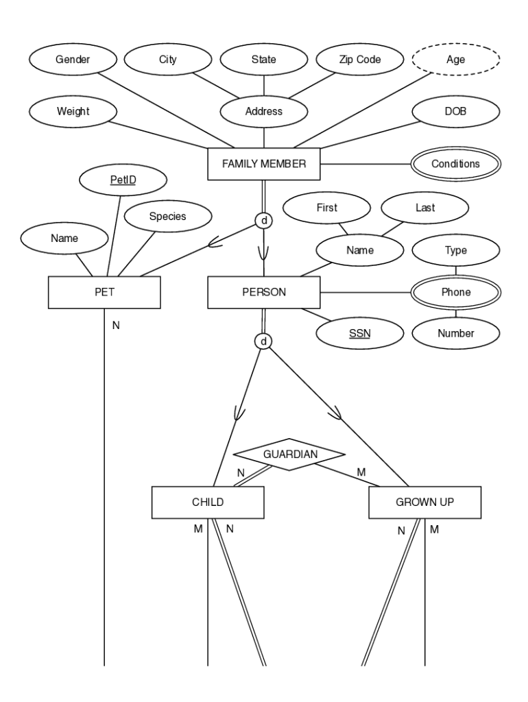
GenderCityStateWeightZip CodeAgeAddressDOBFAMILY MEMBERConditionsPetID FirstSpeciesLastdName NamePETTypePERSONN dPhoneSSNNumberGUARDIAN N CHILD MM GROWN UPNNMPCPTreatment PCP SPEC N11PEDSINTERNALSPEC
We are not affiliated with any brand or entity on this form
Get, Create, Make and Sign dpiwigovwisedata-elementsgenderwisconsin department of public
Edit your dpiwigovwisedata-elementsgenderwisconsin department of public form online
Type text, complete fillable fields, insert images, highlight or blackout data for discretion, add comments, and more.
Add your legally-binding signature
Draw or type your signature, upload a signature image, or capture it with your digital camera.
Share your form instantly
Email, fax, or share your dpiwigovwisedata-elementsgenderwisconsin department of public form via URL. You can also download, print, or export forms to your preferred cloud storage service.
Editing dpiwigovwisedata-elementsgenderwisconsin department of public online
Use the instructions below to start using our professional PDF editor:
1
Create an account. Begin by choosing Start Free Trial and, if you are a new user, establish a profile.
2
Prepare a file. Use the Add New button to start a new project. Then, using your device, upload your file to the system by importing it from internal mail, the cloud, or adding its URL.
3
Edit dpiwigovwisedata-elementsgenderwisconsin department of public. Rearrange and rotate pages, insert new and alter existing texts, add new objects, and take advantage of other helpful tools. Click Done to apply changes and return to your Dashboard. Go to the Documents tab to access merging, splitting, locking, or unlocking functions.
4
Save your file. Choose it from the list of records. Then, shift the pointer to the right toolbar and select one of the several exporting methods: save it in multiple formats, download it as a PDF, email it, or save it to the cloud.
Dealing with documents is simple using pdfFiller.
Uncompromising security for your PDF editing and eSignature needs
Your private information is safe with pdfFiller. We employ end-to-end encryption, secure cloud storage, and advanced access control to protect your documents and maintain regulatory compliance.
How to fill out dpiwigovwisedata-elementsgenderwisconsin department of public
How to fill out dpiwigovwisedata-elementsgenderwisconsin department of public
01
Visit the DPIWIGovWiseData website
02
Click on the 'Elements' section
03
Scroll down and find the 'Gender' section
04
Click on the 'Wisconsin Department of Public' link within the 'Gender' section
05
This will open the page for filling out Wisconsin Department of Public gender data
06
Follow the instructions on the page to accurately fill out the required information
Who needs dpiwigovwisedata-elementsgenderwisconsin department of public?
01
Anyone who is required to provide gender data for the Wisconsin Department of Public
Fill
form
: Try Risk Free
For pdfFiller’s FAQs
Below is a list of the most common customer questions. If you can’t find an answer to your question, please don’t hesitate to reach out to us.
How can I send dpiwigovwisedata-elementsgenderwisconsin department of public for eSignature?
When you're ready to share your dpiwigovwisedata-elementsgenderwisconsin department of public, you can send it to other people and get the eSigned document back just as quickly. Share your PDF by email, fax, text message, or USPS mail. You can also notarize your PDF on the web. You don't have to leave your account to do this.
Can I edit dpiwigovwisedata-elementsgenderwisconsin department of public on an Android device?
You can edit, sign, and distribute dpiwigovwisedata-elementsgenderwisconsin department of public on your mobile device from anywhere using the pdfFiller mobile app for Android; all you need is an internet connection. Download the app and begin streamlining your document workflow from anywhere.
How do I fill out dpiwigovwisedata-elementsgenderwisconsin department of public on an Android device?
Complete dpiwigovwisedata-elementsgenderwisconsin department of public and other documents on your Android device with the pdfFiller app. The software allows you to modify information, eSign, annotate, and share files. You may view your papers from anywhere with an internet connection.
What is dpiwigovwisedata-elementsgenderwisconsin department of public?
The Wisconsin Department of Public Instruction collects data on gender.
Who is required to file dpiwigovwisedata-elementsgenderwisconsin department of public?
Schools and educational institutions in Wisconsin are required to file this data.
How to fill out dpiwigovwisedata-elementsgenderwisconsin department of public?
The data can be filled out online through the DPI website or submitted through other designated methods.
What is the purpose of dpiwigovwisedata-elementsgenderwisconsin department of public?
The purpose is to track gender demographics and monitor trends in the education sector.
What information must be reported on dpiwigovwisedata-elementsgenderwisconsin department of public?
Information such as the number of male and female students, staff, and administrators may need to be reported.
Fill out your dpiwigovwisedata-elementsgenderwisconsin department of public online with pdfFiller!
pdfFiller is an end-to-end solution for managing, creating, and editing documents and forms in the cloud. Save time and hassle by preparing your tax forms online.
Dpiwigovwisedata-Elementsgenderwisconsin Department Of Public is not the form you're looking for?Search for another form here.
Relevant keywords
Related Forms
If you believe that this page should be taken down, please follow our DMCA take down process
here
.
This form may include fields for payment information. Data entered in these fields is not covered by PCI DSS compliance.