Form preview

Get the free 313 Chapter 7

Get Form
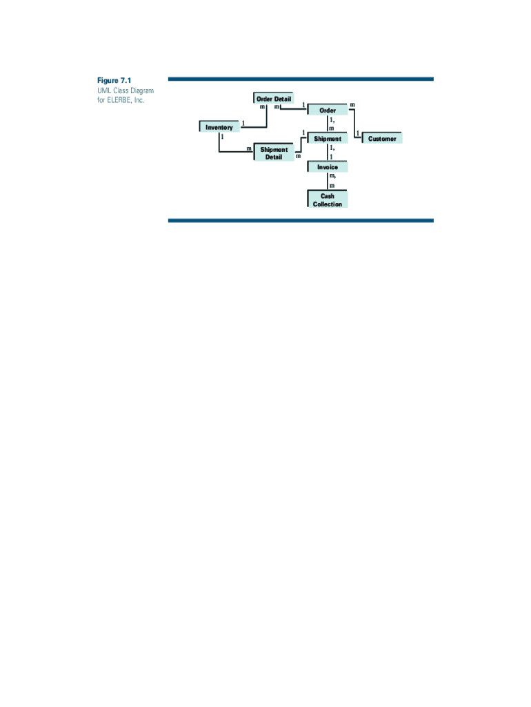
62006_Jones Rama_CH07.qxd5/23/200211:23 Rampage 313Chapter 7Understanding and Designing Forms Figure 7.1 UML Class Diagram for EMERGE, Inc. Order Details Inventory1m11 shipment DetailmOrder1, m1313Shipment1Customer1,
We are not affiliated with any brand or entity on this form

Get, Create, Make and Sign 313 chapter 7

Edit
Edit your 313 chapter 7 form online
Type text, complete fillable fields, insert images, highlight or blackout data for discretion, add comments, and more.
Add
Add your legally-binding signature
Draw or type your signature, upload a signature image, or capture it with your digital camera.
Share
Share your form instantly
Email, fax, or share your 313 chapter 7 form via URL. You can also download, print, or export forms to your preferred cloud storage service.

Editing 313 chapter 7 online

9.5
Ease of Setup
pdfFiller User Ratings on G2
9.0
Ease of Use
pdfFiller User Ratings on G2
Use the instructions below to start using our professional PDF editor:
1
Create an account. Begin by choosing Start Free Trial and, if you are a new user, establish a profile.
2
Upload a file. Select Add New on your Dashboard and upload a file from your device or import it from the cloud, online, or internal mail. Then click Edit.
3
Edit 313 chapter 7. Text may be added and replaced, new objects can be included, pages can be rearranged, watermarks and page numbers can be added, and so on. When you're done editing, click Done and then go to the Documents tab to combine, divide, lock, or unlock the file.
4
Save your file. Select it in the list of your records. Then, move the cursor to the right toolbar and choose one of the available exporting methods: save it in multiple formats, download it as a PDF, send it by email, or store it in the cloud.
With pdfFiller, it's always easy to work with documents.

Uncompromising security for your PDF editing and eSignature needs

Your private information is safe with pdfFiller. We employ end-to-end encryption, secure cloud storage, and advanced access control to protect your documents and maintain regulatory compliance.
GDPR
AICPA SOC 2
PCI
HIPAA
CCPA
FDA

How to fill out 313 chapter 7

Illustration

How to fill out 313 chapter 7

01
Gather all necessary financial information and documents needed to fill out the form.
02
Start by providing personal information such as name, address, and social security number.
03
Complete the income section by detailing all sources of income including wages, investments, and any other financial assets.
04
List all monthly expenses such as rent, utilities, and loan payments.
05
Provide details on any outstanding debts including credit card balances and loans.
06
Double check all information for accuracy before submitting the form.

Who needs 313 chapter 7?

01
Individuals who are filing for bankruptcy under Chapter 7 of the bankruptcy code.
02
Those who are seeking to discharge their debts and start fresh financially.
Fill form : Try Risk Free
Users Most Likely To Recommend - Summer 2025
Grid Leader in Small-Business - Summer 2025
High Performer - Summer 2025
Regional Leader - Summer 2025
Easiest To Do Business With - Summer 2025
Best Meets Requirements- Summer 2025
Rate the form
4.1
Satisfied
59 Votes

For pdfFiller’s FAQs

Below is a list of the most common customer questions. If you can’t find an answer to your question, please don’t hesitate to reach out to us.

Install the pdfFiller Chrome Extension to modify, fill out, and eSign your 313 chapter 7, which you can access right from a Google search page. Fillable documents without leaving Chrome on any internet-connected device.
Download and install the pdfFiller iOS app. Then, launch the app and log in or create an account to have access to all of the editing tools of the solution. Upload your 313 chapter 7 from your device or cloud storage to open it, or input the document URL. After filling out all of the essential areas in the document and eSigning it (if necessary), you may save it or share it with others.
Complete your 313 chapter 7 and other papers on your Android device by using the pdfFiller mobile app. The program includes all of the necessary document management tools, such as editing content, eSigning, annotating, sharing files, and so on. You will be able to view your papers at any time as long as you have an internet connection.
313 chapter 7 refers to a specific chapter in the IRS tax code related to bankruptcy.
Individuals or businesses who are unable to repay their debts and are seeking bankruptcy protection.
To fill out 313 chapter 7, individuals or businesses must provide detailed information about their financial situation, assets, and liabilities.
The purpose of 313 chapter 7 is to allow individuals or businesses to eliminate or reduce their debts and get a fresh start financially.
Information such as income, expenses, assets, and debts must be reported on 313 chapter 7.
Fill out your 313 chapter 7 online with pdfFiller!

pdfFiller is an end-to-end solution for managing, creating, and editing documents and forms in the cloud. Save time and hassle by preparing your tax forms online.

Get started now
Form preview
If you believe that this page should be taken down, please follow our DMCA take down process here .
This form may include fields for payment information. Data entered in these fields is not covered by PCI DSS compliance.