Get the free Largs Pier Hotel, Largs Bay Latest Price & Reviews ...
Show details
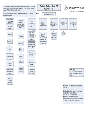
Functions198 Esplanade Large Bay SA 5016 | pH. (08) 8449 5666 | largsfunctions@deangroup.com.auWelcome to the Large Pier Hotel The Large Pier Hotel is the venue with the difference; we offer a wide
We are not affiliated with any brand or entity on this form
Get, Create, Make and Sign largs pier hotel largs
Edit your largs pier hotel largs form online
Type text, complete fillable fields, insert images, highlight or blackout data for discretion, add comments, and more.
Add your legally-binding signature
Draw or type your signature, upload a signature image, or capture it with your digital camera.
Share your form instantly
Email, fax, or share your largs pier hotel largs form via URL. You can also download, print, or export forms to your preferred cloud storage service.
Editing largs pier hotel largs online
To use our professional PDF editor, follow these steps:
1
Log in to account. Click Start Free Trial and sign up a profile if you don't have one yet.
2
Upload a file. Select Add New on your Dashboard and upload a file from your device or import it from the cloud, online, or internal mail. Then click Edit.
3
Edit largs pier hotel largs. Add and change text, add new objects, move pages, add watermarks and page numbers, and more. Then click Done when you're done editing and go to the Documents tab to merge or split the file. If you want to lock or unlock the file, click the lock or unlock button.
4
Get your file. Select your file from the documents list and pick your export method. You may save it as a PDF, email it, or upload it to the cloud.
With pdfFiller, it's always easy to work with documents. Try it out!
Uncompromising security for your PDF editing and eSignature needs
Your private information is safe with pdfFiller. We employ end-to-end encryption, secure cloud storage, and advanced access control to protect your documents and maintain regulatory compliance.
How to fill out largs pier hotel largs
How to fill out largs pier hotel largs
01
Start by entering the main entrance of Largs Pier Hotel in Largs.
02
Proceed to the reception desk and ask for a registration form if one is not already provided.
03
Fill out the registration form with your personal information such as name, address, contact details, and any special requests you may have.
04
Follow any specific instructions provided by the hotel staff regarding room preferences or amenities.
05
Once the form is completed, return it to the reception desk and await further instructions for check-in.
Who needs largs pier hotel largs?
01
Travelers looking for accommodation in Largs.
02
Individuals attending events or functions at Largs Pier Hotel.
03
Tourists visiting the area and in need of a place to stay.
Fill
form
: Try Risk Free
For pdfFiller’s FAQs
Below is a list of the most common customer questions. If you can’t find an answer to your question, please don’t hesitate to reach out to us.
Can I sign the largs pier hotel largs electronically in Chrome?
Yes, you can. With pdfFiller, you not only get a feature-rich PDF editor and fillable form builder but a powerful e-signature solution that you can add directly to your Chrome browser. Using our extension, you can create your legally-binding eSignature by typing, drawing, or capturing a photo of your signature using your webcam. Choose whichever method you prefer and eSign your largs pier hotel largs in minutes.
Can I edit largs pier hotel largs on an iOS device?
You can. Using the pdfFiller iOS app, you can edit, distribute, and sign largs pier hotel largs. Install it in seconds at the Apple Store. The app is free, but you must register to buy a subscription or start a free trial.
Can I edit largs pier hotel largs on an Android device?
The pdfFiller app for Android allows you to edit PDF files like largs pier hotel largs. Mobile document editing, signing, and sending. Install the app to ease document management anywhere.
What is largs pier hotel largs?
Largs Pier Hotel Largs is a hotel located in Largs, Scotland.
Who is required to file largs pier hotel largs?
The owners or operators of Largs Pier Hotel Largs are required to file.
How to fill out largs pier hotel largs?
Largs Pier Hotel Largs can be filled out by providing all the required information accurately.
What is the purpose of largs pier hotel largs?
The purpose of filing Largs Pier Hotel Largs is to report relevant information about the hotel.
What information must be reported on largs pier hotel largs?
Information such as financial data, occupancy rates, and any regulatory compliance issues must be reported on Largs Pier Hotel Largs.
Fill out your largs pier hotel largs online with pdfFiller!
pdfFiller is an end-to-end solution for managing, creating, and editing documents and forms in the cloud. Save time and hassle by preparing your tax forms online.
Largs Pier Hotel Largs is not the form you're looking for?Search for another form here.
Relevant keywords
Related Forms
If you believe that this page should be taken down, please follow our DMCA take down process
here
.
This form may include fields for payment information. Data entered in these fields is not covered by PCI DSS compliance.